乌兰察布市市国土资源局最新项目
乌兰察布市国土资源局正在推进最新项目,旨在优化资源配置、提高土地利用效率和促进可持续发展。该项目涉及土地规划、资源监管、权益保护等多个方面,旨在满足城市发展需求,同时保护生态环境。通过科学规划和合理利用国土资源,该项...
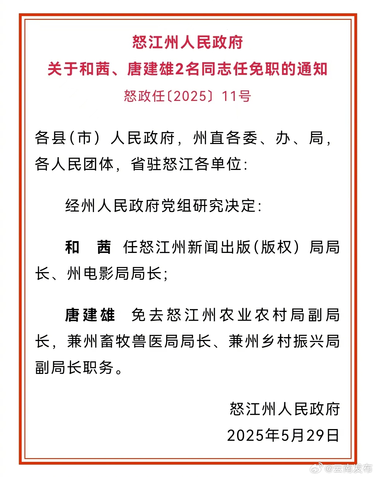
弋阳县发展和改革局最新人事任命
弋阳县发展和改革局进行了最新人事任命。经过严格的选拔和考察,一批优秀的人才被选拔出来,担任重要职务。这些任命旨在加强发展和改革局的管理和领导能力,以更好地推动弋阳县的经济社会发展。具体任命名单和职务将在近期公布。此次...
汪坪村民委员会最新项目
汪坪村民委员会启动新项目,旨在提升村民生活品质与社区发展。该项目涉及基础设施建设、农业技术改进及文化教育活动等多个方面。通过优化农村环境,提高农业生产效率,同时丰富村民文化生活,共同构建和谐美丽乡村。项目将促进当地经...
77777888管家婆四肖与2025精准资料免费大全.,全面释义、解释与落实与虚假宣传-全面释义、解释与落实
摘要:,,77777888管家婆四肖”与“2025精准资料”的免费信息汇总,本文旨在提供全面释义、解释及落实相关内容。需警惕虚假宣传,确保信息的真实性和准确性。摘要内容简洁明了,提醒读者注意防范虚假宣传,并寻求真实可...
7777788888管家婆四肖八码和2025年正版资料免费大全最新版本,全面释义与虚假宣传-全面释义、解释与落实
摘要:,,7777788888管家婆四肖八码”和“2025年正版资料免费大全最新版本”的全面释义与虚假宣传问题,本文提供简短摘要。内容主要涉及对这些术语的释义、解释与落实情况,揭示其中可能存在的虚假宣传,提醒公众谨慎...
下花园区成人教育事业单位人事任命最新动态及分析
摘要:,,下花园区成人教育事业单位最近进行了人事任命,这是该单位人事变动的重要动态。此次任命涉及多个岗位,旨在优化组织结构,提高工作效率。此次人事变动反映了该单位对于人才培养和引进的重视,对于推动成人教育事业的发展具...
平陆县科学技术和工业信息化局最新项目进展及其影响概述
平陆县科学技术和工业信息化局正在推进最新项目,涉及领域广泛,进展顺利。这些项目对当地科技进步和工业发展产生积极影响,促进产业升级和经济持续增长。项目的实施有助于提高生产效率,优化资源配置,并带动相关产业的发展,为当地...











沪公网安备22000000000001号
沪ICP备22000001号