{标题追加词1}:2025天天免费资料最新版和7777788888精准传真号码:蛇、狗、猴、猪和防范虚假诱惑钩-深度释义、专家解析解释与落实
摘要:本文介绍了关于特定生肖(蛇、狗、猴、猪)的资料最新信息以及防范虚假诱惑钩的重要性。文章附有精准传真号码以供获取更多信息。专家对此进行深入解析,强调公众需提高警惕,避免受到虚假信息的欺骗。文章强调落实防范措施的必...
新澳天天开彩免费精准谜语与2025新澳门天天开好彩大乐透开奖号码,清晰释义、解释与落实-警惕不实鼓吹
摘要:,,本文提醒广大游戏角色,关于所谓的“新澳天天开彩免费精准谜语”与“2025新澳门天天开好彩大乐透开奖号码”都是游戏领域中的不实鼓吹和虚假宣传。本文旨在清晰释义、解释并警示公众警惕此类不实鼓吹,切勿盲目相信游戏...
{标题追加词1}:澳门一肖一码一特一预测怎么玩跟600图库资料2025跟15-38-11-40-02-18 T:39,创新分析、专家解读解释与落实-警惕营销假把戏
摘要:澳门一肖一码一特预测涉及到游戏预测和游戏策略。这些预测通常缺乏科学依据,存在很高的风险。关于如何使用600图库资料和特定数字组合进行预测,需要警惕营销假把戏。本文强调创新分析、专家解读解释与落实的重要性,提醒玩...
7.77778E 11跟2025新澳门免费挂牌真假跟41-45-46-16-44-36 T:17,警惕虚假的假广告云-理论解答、解释与落实
摘要:,,本文提及的数字“7.77778E 11”可能与某种特定数据或代码相关;同时提到了关于澳门免费挂牌的真假问题,提醒读者警惕虚假广告。还涉及一组数字组合如“41-45-46-16-44-36 T:17”,可能是...
{标题追加词1}:7777788888888精准和新澳门一肖一马中特预测10-23-01-04-30-27 T:12-生动解答、专家解读解释与落实,规避迷惑性噱头
摘要:本文关注数字预测和生肖运势相关内容,涉及精准预测新澳门一肖一马的结果,提供特定日期的预测数字如10-23等,同时包含生肖运势解读和专家解读解释。文章旨在为读者提供准确解答,并强调规避迷惑性噱头的重要性。...
澳门管家婆100精准香港谜和大三巴一肖一码一特怎么来的:虎、牛、龙、猪和警惕夸大其词宣传,通俗释义、专家解析解释与落实
摘要:澳门管家婆的精准预测香港谜和大三巴一肖一码一特涉及到虎、牛、龙、猪等生肖的预测,这些预测并非科学可靠的方法。提醒公众要警惕夸大其词的宣传,理性对待。专家解析指出,这些预测缺乏科学依据,应该通过正规渠道获取准确信...
新澳门天天免费谜语答案和2025新澳历史开桨结果和杜绝虚假诱导词,整合释义、专家解读解释与落实
摘要:本文关注新澳门天天免费谜语答案及新澳历史开奖结果,强调杜绝虚假诱导词的重要性。文章将整合释义、专家解读与落实措施,旨在提供准确、全面的信息,帮助读者理解相关话题,避免受到误导。呼吁社会各界共同维护良好氛围,确保...
新澳门青青免费精准谜语或2025新门正版免费资本大全查询和远离虚假的假承诺牌,专业释义、解释与落实
摘要:,,本文介绍了新澳门青青免费精准谜语、2025新门正版免费资本大全查询等内容,并强调远离虚假承诺牌的重要性。文章指出,在享受娱乐的同时,应警惕虚假信息的侵害。提供专业的释义、解释和落地实施建议,帮助读者更好地理...
7777788888王中王中王特区天顺和管家婆三期必开一期精准预测-方案解读、专家解读解释与落实,远离误导的假承诺
摘要:,,关于王中王中王特区天顺和管家婆三期预测方案,本文提供方案解读、专家解读解释与落实的摘要。经过深入研究与分析,我们致力于提供精准预测,并强调远离误导的假承诺。通过专业团队的指导和实施,我们将确保方案的可行性和...
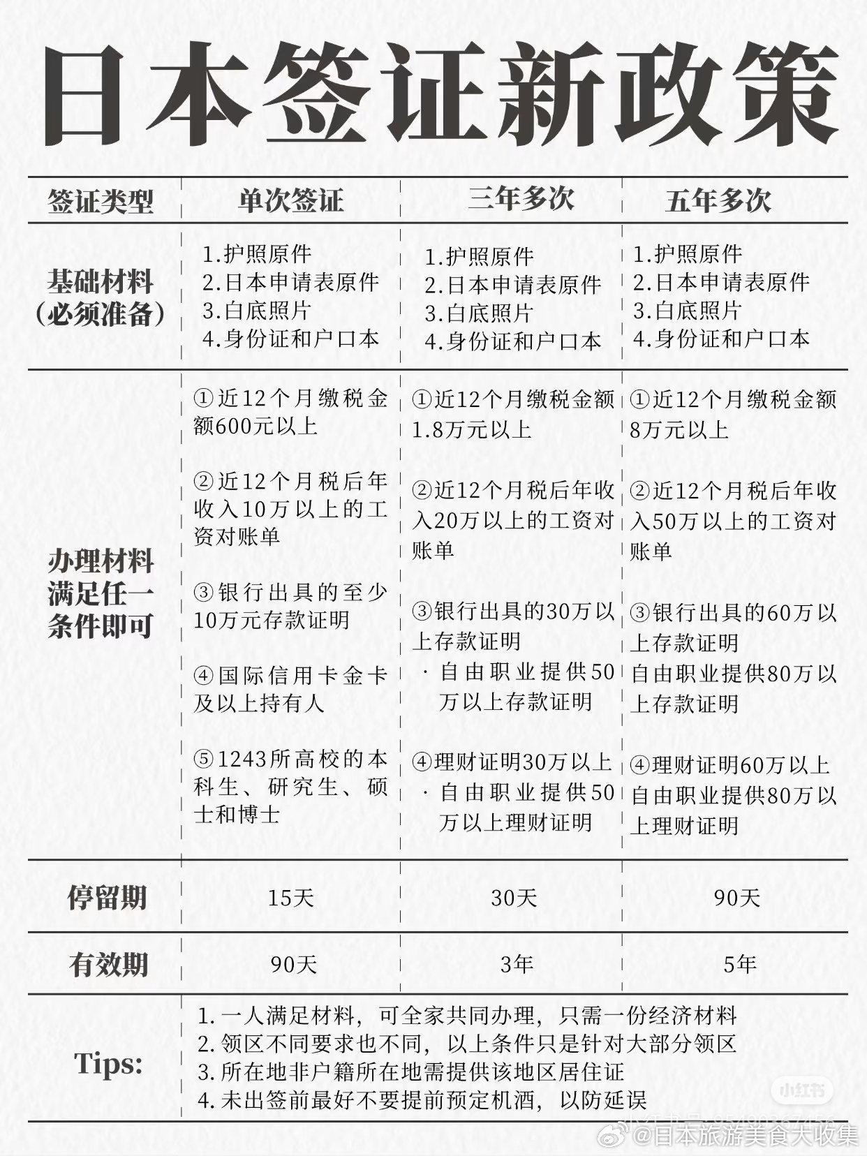
日本签证最新政策调整,纳税政策变动及其对旅游与经济的影响分析
日本签证最新政策涉及纳税要求,这一变化对旅游和经济产生了一定影响。新政策旨在鼓励更多游客前往日本,同时促进经济发展。通过提高签证门槛,日本政府筛选了更具消费能力的游客,带动了旅游业及相关产业的增长。纳税政策也有助于吸...









沪公网安备22000000000001号
沪ICP备22000001号